全国大学生机械产品数字化设计大赛经教育部高教司批准,由机械学科教学指导委员会主办,国家级实验教学示范中心联席会机械学科组和欧特克软件(中国)有限公司共同承办。目的在于引导和培养学生的创新设计意识、综合设计能力与团队协作精神;加强学生设计能力的培养和工程实践的训练,提高学生针对实际需求通过创新思维,进行机械设计的工作能力;吸引、鼓励广大学生踊跃参加课外科技活动,为优秀人才脱颖而出创造条件。2020年全国大学生机械产品数字化设计大赛的主题为“抓取稳准手到擒拿”。内容为:“生产线用零部件抓取机器手爪;办公、家庭及货架存放类物品抓取机器手爪;义肢(拟人手机器手爪);柔性机器手爪;登月营地物品抓取机器手爪”。
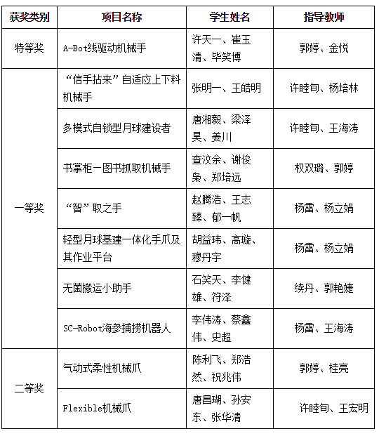
西安交通大学参加决赛的同学通过线上答辩,表现优异,获得评委认同和好评。本届大赛共设2个特等奖,我校参赛作品“A-Bot线驱动机械手”经专家推荐,获得特等奖。

米兰网页版明确培养目标,构建多维能力导向下的教学体系,建立强化工程领军潜质培养的“五节点”递进过程链。机械学院积极鼓励学生参与大学生学科竞赛,促进学生的实践能力和创新精神的培养,在校生工程及创新实践能力不断增强。目前,学院学生在“互联网+”创新创业大赛、挑战杯、全国大学生机械创新设计大赛等多项课外科技或创业竞赛中获得佳绩,成为学校实践教学中一道靓丽的风景线。
获奖名单
